首页
公司介绍
公司概况
公司视频
管理团队
组织机构
资质荣誉
新闻动态
公司要闻
企业公告
产品与技术
热拌沥青混合料
温拌沥青混合料
再生沥青混合料
其他技术材料
科技创新
科研机构
创新成果
组织人事
人才理念
人才队伍
职业发展
招聘信息
信息公示
联系我们
网站群
视频中心
返回首页
网站群
首页
公司介绍
公司概况
公司视频
管理团队
组织机构
资质荣誉
新闻动态
公司要闻
企业公告
产品与技术
热拌沥青混合料
温拌沥青混合料
再生沥青混合料
其他技术材料
科技创新
科研机构
创新成果
组织人事
人才理念
人才队伍
职业发展
招聘信息
信息公示
联系我们
网站群
视频中心
新闻动态
公司要闻
企业公告
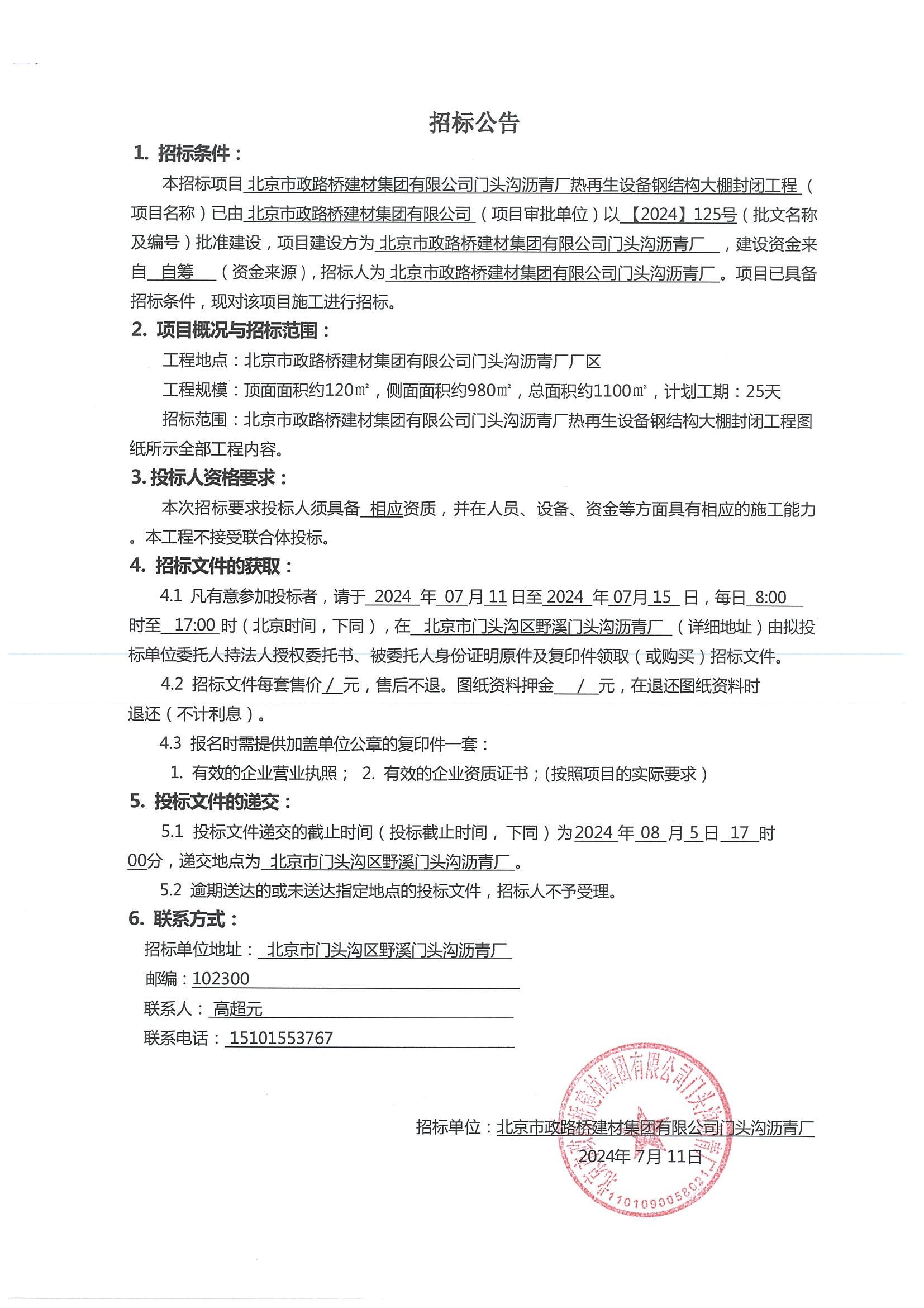
招标公告(门头沟沥青厂热再生设备钢结构大棚封闭工程)
时间:2024-07-11
浏览次数:8,367
分享:
map